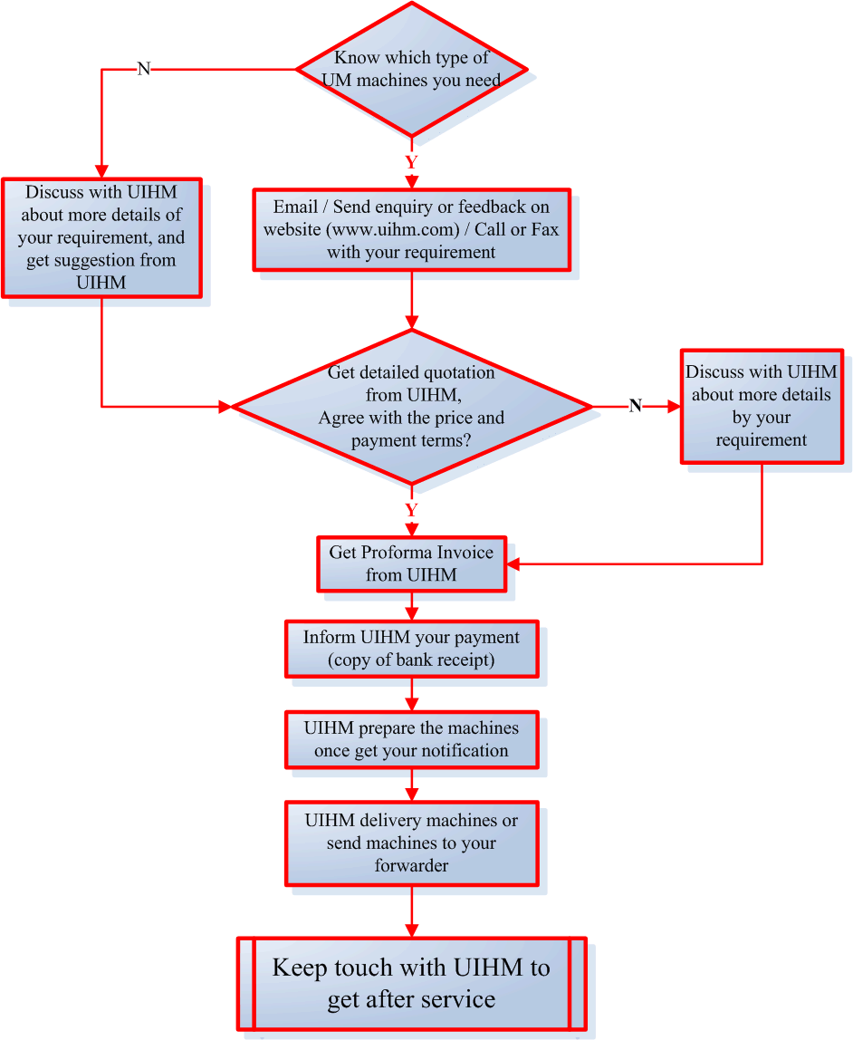
How to order induction heaters from UIHM
2013/12/15 From: UIHM Views
Download PDF: How to order induction heaters from UIHM

How to order induction heaters from UIHM?
Good
Bad
2013/12/15 From: UIHM Views

How to order induction heaters from UIHM?
Newest Comment
No Comment
Post Comment